学校首页
欢迎来到南宁市卫生学校_国家级重点中等职业学校!
学校概况
学校介绍
现任领导
校园新闻
学校荣誉
校园文化建设
大事记
校园风光
学生管理
学生活动
班主任团队
学生管理
教学管理
公告
专业设置
机构设置
教学设施
师资队伍
教学制度
教学研究
南卫书苑
招生就业
公告
全日制招生
毕业生信息
成人大专招生
职业培训
用人单位信息
我要招聘
我要求职
技能培训
考试考务通知
中心职责
科室业务范围
实训基地
实验|实训室
校办企业
校外实训基地
后勤保障
公告
机构设置
管理制度
生活百宝箱
党团建设
党建工作
团建工作
校园服务
卫校校历
办公电话
网络服务
联系我们
办事公开
机构概况
工作制度
法律法规
服务信息
应急管理
公共资源交易
社会公益
监督投诉
办事公开指南和目录
依申请公开
办事公开工作年度报告
工作动态
办学条件达标项目验收
人才培养计划
通知公告
中等职业学校质量年度报告
教学管理
school
公告
专业设置
机构设置
教学设施
师资队伍
教学制度
教学研究
南卫书苑
校园风光 ▼
当前位置:
首页
>
教学管理
>
公告
>
南宁市卫生学校学生技能竞赛管...
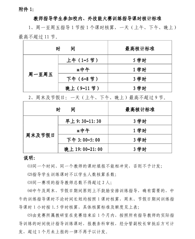
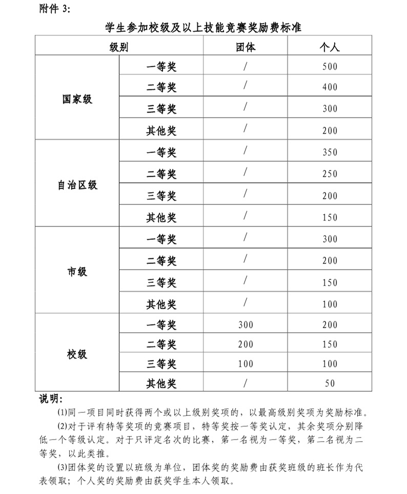
南宁市卫生学校学生技能竞赛管理暂行办法
日期:2016-12-08 09:08:00
上一篇:
2016年暑期师资培训
下一篇:
关于2014级中职各专业毕业前补考安排的通知