学校首页
欢迎来到南宁市卫生学校_国家级重点中等职业学校!
学校概况
学校介绍
现任领导
校园新闻
学校荣誉
校园文化建设
大事记
校园风光
学生管理
学生活动
班主任团队
学生管理
教学管理
公告
专业设置
机构设置
教学设施
师资队伍
教学制度
教学研究
南卫书苑
招生就业
公告
全日制招生
毕业生信息
成人大专招生
职业培训
用人单位信息
我要招聘
我要求职
技能培训
考试考务通知
中心职责
科室业务范围
实训基地
实验|实训室
校办企业
校外实训基地
后勤保障
公告
机构设置
管理制度
生活百宝箱
党团建设
党建工作
团建工作
校园服务
卫校校历
办公电话
网络服务
联系我们
办事公开
机构概况
工作制度
法律法规
服务信息
应急管理
公共资源交易
社会公益
监督投诉
办事公开指南和目录
依申请公开
办事公开工作年度报告
工作动态
办学条件达标项目验收
人才培养计划
通知公告
中等职业学校质量年度报告
办事公开
school
机构概况
工作制度
法律法规
服务信息
应急管理
公共资源交易
社会公益
监督投诉
办事公开指南和目录
依申请公开
办事公开工作年度报告
工作动态
办学条件达标项目验收
人才培养计划
通知公告
中等职业学校质量年度报告
校园风光 ▼
当前位置:
首页
>
办事公开
>
通知公告
>
黎塘校区2、3号学生公寓楼内部...
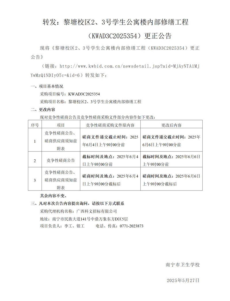
黎塘校区2、3号学生公寓楼内部修缮工程(KWAD3C2025354)更正公告
日期:2025-05-27 11:51:39
上一篇:
口腔专业东盟课程教材编写出版及资源建设项目(重)的公开招标公告
下一篇:
黎塘校区2、3号学生公寓楼内部修缮工程(KWAD3C2025354)竞争性磋商公告